Introduction
La conception d'un profil hydraulique de turbomachine est un processus itératif qui met en œuvre un modeleur géométrique et un évaluateur de performance qui sont utilisés en boucle jusqu'à satisfaction. Souvent, en pratique , il s'agit d'un modeleur géométrique propriétaire et d'un logiciel de simulation numérique (CFD[1]).
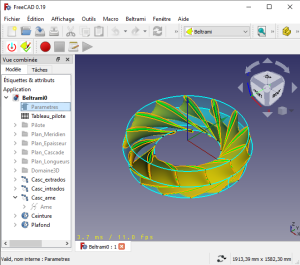
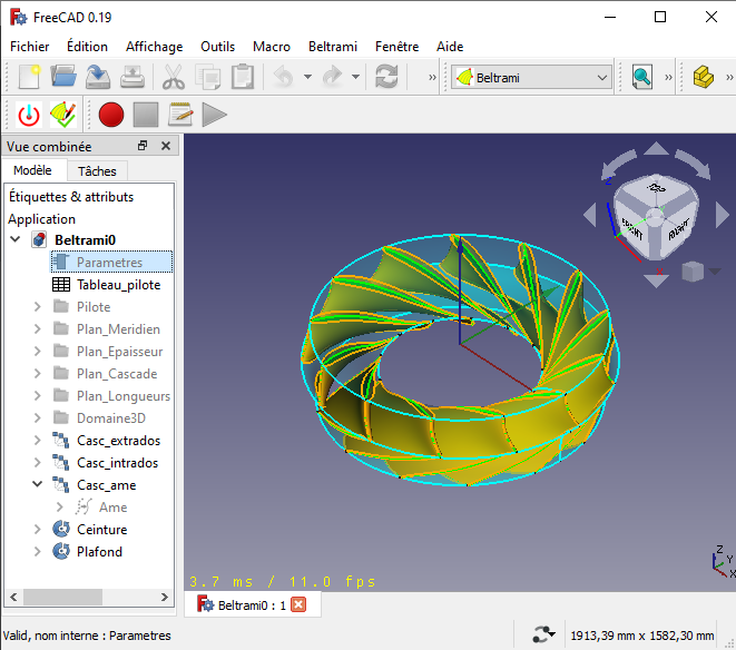
Le sujet de cette capsule est le développement d'un modeleur géométrique intégré à un logiciel CAD[2]. Pour démocratiser son utilisation, un logiciel libre et open source a été choisi, FreeCAD, et le code développé (l'atelier Beltrami) suit la même philosophie. On peut trouver le manuel d’utilisation de l’atelier Beltrami dans FreeCAD ici.
Comme on l'a vu dans la capsule théorique La relation d'Euler , la performance de la turbomachine dépend de la déviation angulaire de l'écoulement. En assumant que les angles de l'écoulement dépendent directement des angles de la géométrie, il nous faut exprimer la géométrie de l'aubage en fonction des angles. Ainsi, il sera possible de piloter la construction géométrique pour la lier à la performance attendue.
La méthode de tracé[4] présentée ici est applicable à tout type d'aubage, fixe ou rotatif, de turbomachine à réaction: turbine hydraulique, éolienne, ventilateur, compresseur, turbo-fan, hydrolienne, pompe, turbine à vapeur, turbine à gaz, etc. La méthode de tracé vise donc à définir la forme canonique de la géométrie de tout aubage mais elle est plus particulièrement dédiée aux turbines hydrauliques.
Un outil pour faciliter ce travail sera très utile dans différents scénarios. Il peut tout simplement s'agir de concevoir un tracé pour un projet spécifique. Dans ce cas, on itérera entre la définition géométrique et la performance calculée par CFD[1] ou mesurée sur banc d'essai. On peut s'en servir pour faire l'ingénierie inverse d'un tracé pour le reproduire. Donc, capturer la géométrie et obtenir, grâce à l'outil, la forme canonique du tracé et ainsi déterminer les angles de l'aubage. Aussi, on peut l'utiliser pour définir une correction à un profil existant pour en améliorer les performances. On capture la géométrie dans un premier temps pour obtenir la forme canonique du tracé. Pour ensuite l'analyser par CFD et en modifier localement certaines parties pour atteindre de meilleures performances tout en limitant les travaux nécessaires à la modification.
L'effet immédiat de l'utilisation en conception d'un tel outil est de contrôler la déviation angulaire du fluide de façon progressive en évitant les successions d'accélération-décélération non-désirées et causant des pertes singulières. Il en résulte un gain en performance significatif.
