Crédits
Turbines hydrauliques - Méthodes et outils
-
© Michel Sabourin 2018-2026
|

Conceptions géométriques
Dimensionnement hydraulique
Démarrage rapide
-
© Michel Sabourin 2024
|

- Dimensionnement d'une roue de turbine
-
© Michel Sabourin 2024
|

- 1/2 Hydraulique et le coût d'une installation hydroélectrique – Le diamètre de sortie de la roue
-
© Michel Sabourin 2024
|

- 2/2 Hydraulique et le coût d'une installation hydroélectrique – Rotation et amont de la roue
-
© Michel Sabourin 2024
|

-
© Michel Sabourin 2024
|
Le diamètre de sortie de la roue
- Coupe d'un groupe turbine-alternateur (Churchill Falls)
-
©GE dessiné à la main par M. Blanchet il y a plus de 40 ans.
|

La cavitation au point critique
-
© Michel Sabourin 2023
|

La cavitation et Bernoulli
-
© Michel Sabourin 2018-2024
|

- Vue en élévation d'une installation hydroélectrique
-
© Michel Sabourin 2025
|

Énergie locale et aux bornes
-
© Michel Sabourin 2020-2025
|

Équation de l'énergie totale selon Bernoulli
Relation d'Euler
Vitesse moyenne
Énergie brute
Chute
- Vue en élévation d'une installation hydroélectrique
-
© Michel Sabourin 2025
|

- Définition de l'énergie nette selon CEI60193
-
©CEI60193
|

-
© Michel Sabourin 2020-2025
|
-
© Michel Sabourin 2018-2024
|
- Déclenchement de la cavitation à la hauteur de sustentation critique
-
© Michel Sabourin 2022
|

-
© Michel Sabourin 2023
|
Formulation avec les nombres de similitude et détermination d'un facteur de sécurité
-
© Michel Sabourin 2023
|

Le nombre de cavitation: définition et effet macroscopique sur le comportement de la turbine
-
© Michel Sabourin 2018-2024
|

- Une diminution de hs (ou augmentation de l'enfoncement) réduit la cavitaton mais augmente les coûts du civil.
-
adapté de Franc J.P., et al., La cavitation – Mécanismes physiques et aspects industriels, Presses universitaires de Grenoble,1995. p. 344.
|

- Définition des sigmas
-
©CEI60193
|

- Une dérive de sigma
-
©Michel Sabourin
|

-
© Michel Sabourin 2018-2024
|
- Représentation analytique du rendement en fonction du nombre de cavitation
-
© Michel Sabourin 2023
|

Le système de l'EPFL \(\varphi -\psi\)
Observation de la cavitation dans le laboratoire hydraulique virtuel
-
© Michel Sabourin 2023
|
Détermination du diamètre - Étude de cas
-
© Michel Sabourin 2023-2024
|

Puissance et rendement
-
© Michel Sabourin 2020-2022
|

- Vue en élévation d'une installation hydroélectrique
-
© Michel Sabourin 2025
|

-
© Michel Sabourin 2020-2022
|
- Étude de l'effet de la cavitation sur le dimensionnement d'une roue
-
© Michel Sabourin 2023-2024
|

-
© Michel Sabourin 2023-2024
|
Le choix de la vitesse de rotation
Détermination de la vitesse spécifique et de la vitesse angulaire
-
© Michel Sabourin 2024
|

- Vue dans le plan méridien de la roue et du distributeur
-
© Michel Sabourin 2024
|

Les transformations du domaine 3D vers les plans virtuels 2D
-
© Michel Sabourin 2021-2022
|

- Intrados, extrados et surface médiale : l'âme du profil.
-
© Michel Sabourin 2020
|

La relation d'Euler
-
© Michel Sabourin 2020-2024
|

Les deuxième et troisième lois de Newton
-
© Michel Sabourin 2019-2024
|

- Écoulement dans un coude et réaction
-
© Michel Sabourin 2017
|

- Moulinet
-
© Michel Sabourin 2017
|

- Fonctionnement d'un moulinet par le professeur Pavel Rudolf, Brno, Tchéquie
-
https://www.linkedin.com/posts/science-on_scienceon-vut-science-activity-7259617909386145792-AVCq/?utm_medium=ios_app&utm_source=social_share_video_v2&utm_campaign=gmail
|

- Vitesses à la sortie du moulinet
-
© Michel Sabourin 2019
|

-
© Michel Sabourin 2019-2024
|
- Une turbine élémentaire
-
© Michel Sabourin 2021
|

- Intrados, extrados et surface médiale : l'âme du profil.
-
© Michel Sabourin 2020
|

- Bijection entre le tracé 3D et les définitions 2D des plans méridien et de la cascade
-
© Michel Sabourin 2021
|

- Transformation conforme vers le plan m-n conforme en longueur
-
© Michel Sabourin 2021
|

- Vue dans le plan méridien de la roue et du distributeur
-
© Michel Sabourin 2024
|

- Filet représentatif de la roue dans le plan de cascade au rendement optimal
-
© Michel Sabourin 2024
|

- Le triangle des vitesses à la sortie de la roue
-
© Michel Sabourin 2024
|

- Les triangles des vitesses à l'entrée de la roue
-
© Michel Sabourin 2024
|

-
© Michel Sabourin 2020-2024
|
- Transformation conforme vers le plan m-n conforme en longueur
-
© Michel Sabourin 2021
|

- Ligne de courant dans le plan méridien
-
© Michel Sabourin 2021
|

- Transformation conforme vers le plan m-n conforme en longueur
-
© Michel Sabourin 2021
|

- Construction des lois de demie épaisseur sur la surface de révolution
-
© Michel Sabourin 2021
|

- Bijection entre le tracé 3D et les définitions 2D des plans méridien et de la cascade
-
© Michel Sabourin 2021
|

-
© Michel Sabourin 2021-2022
|
- Filet représentatif de la roue dans le plan de cascade au rendement optimal
-
© Michel Sabourin 2024
|

- Relation sigma critique et vitesse spécifique
-
© Michel Sabourin 2024
|

- Relations vitesse spécifique et cavitation
-
© Michel Sabourin 2024
|

-
© Michel Sabourin 2024
|
La configuration des passages à l'entrée de la roue
- Vue dans le plan méridien de la roue et du distributeur
-
© Michel Sabourin 2024
|

- Filet représentatif de la roue dans le plan de cascade au rendement optimal
-
© Michel Sabourin 2024
|

- Le triangle des vitesses à la sortie de la roue
-
© Michel Sabourin 2024
|

- Les triangles des vitesses à l'entrée de la roue
-
© Michel Sabourin 2024
|

Optimisation des dimensions à l'amont de la roue
-
© Michel Sabourin 2024
|

- Les triangles des vitesses à l'entrée de la roue
-
© Michel Sabourin 2024
|

-
© Michel Sabourin 2024
|
Détermination de l'amont de la roue - Étude de cas
- Le triangle des vitesses à la sortie de la roue
-
© Michel Sabourin 2024
|

- Les triangles des vitesses à l'entrée de la roue
-
© Michel Sabourin 2024
|

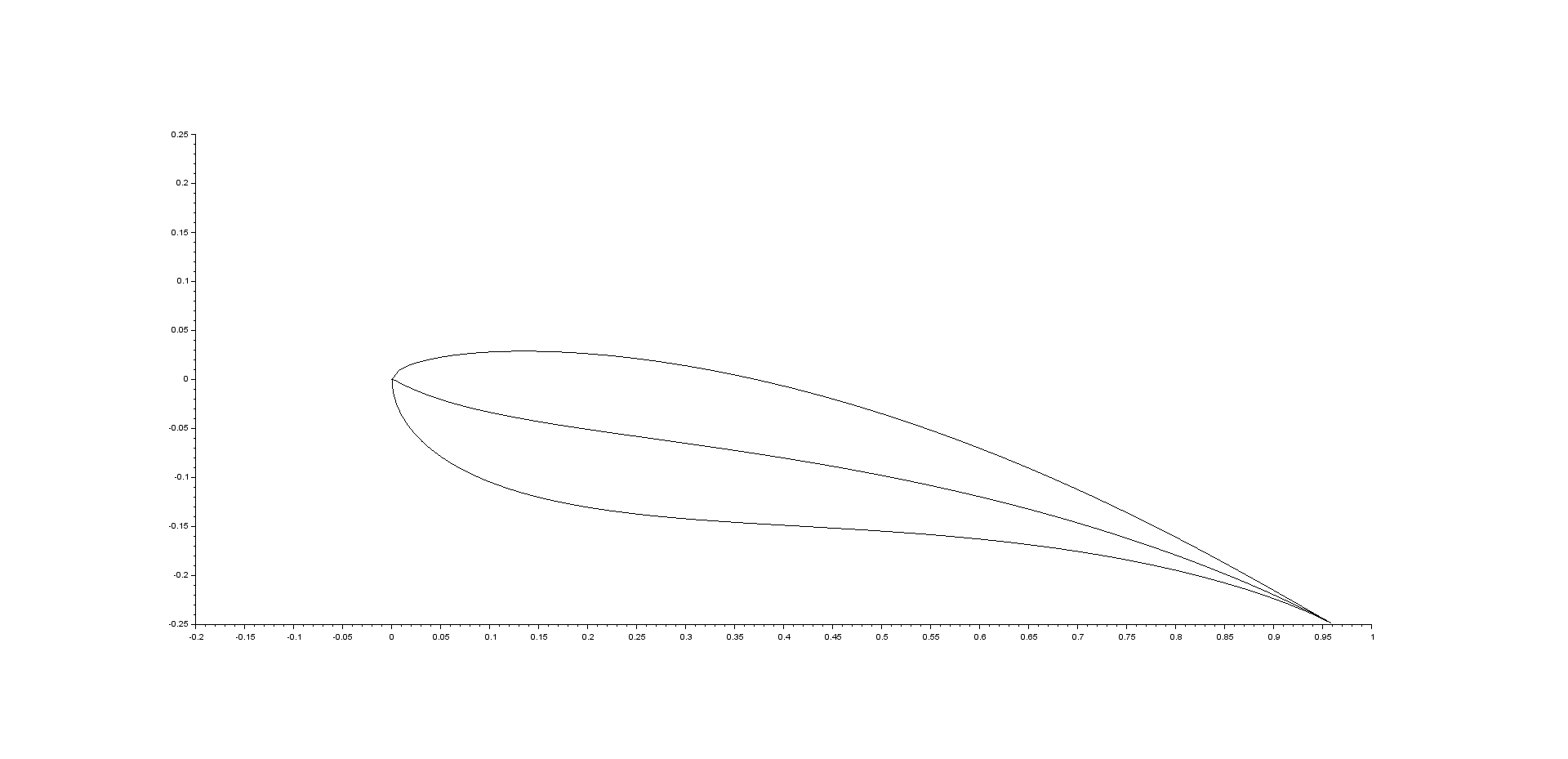
- Premier tracé d'une roue répondant aux conditions de l'exemple traité.
-
© Michel Sabourin 2024
|

Génération de profil 2D
-
© Michel Sabourin 2018-2022
|

Démarrage rapide
Générer des profils hydrauliques en deux dimensions - Théorie
-
© Michel Sabourin 2018
|

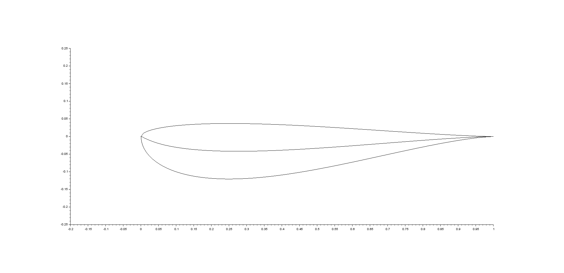
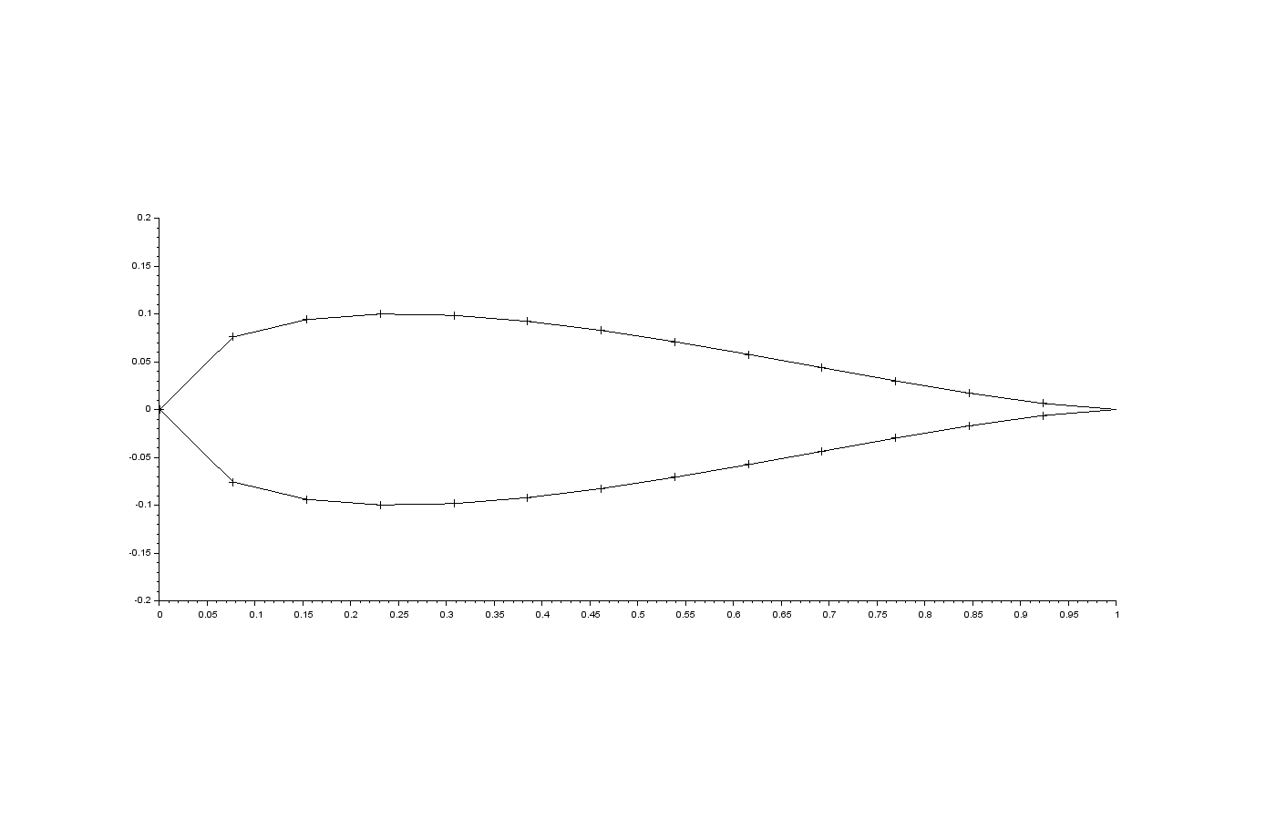
- Les propriétés d'un profil hydraulique
-
© Michel Sabourin 2018
|

Générer des profils hydrauliques en deux dimensions - Méthodes
-
© Michel Sabourin 2018
|

Génération d'un profil 2D avec FreeCAD
- Demie loi d'épaisseur avec points de contrôle
-
© Michel Sabourin 2020
|

Génération d'un profil 2D avec Scilab
- L'interface graphique de Profil2D
-
© Michel Sabourin 2018
|

-
© Michel Sabourin 2018
|
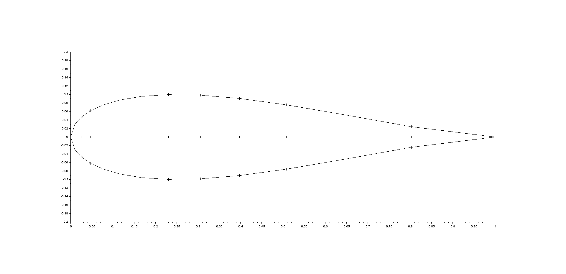
Différentes possibilités de la courbe en oignon
Le modèle polynomial montre beaucoup de flexibilité
- À cause de la courbure au bord d'attaque la définition régulière en x n'est pas satisfaisante
-
© Michel Sabourin 2018
|

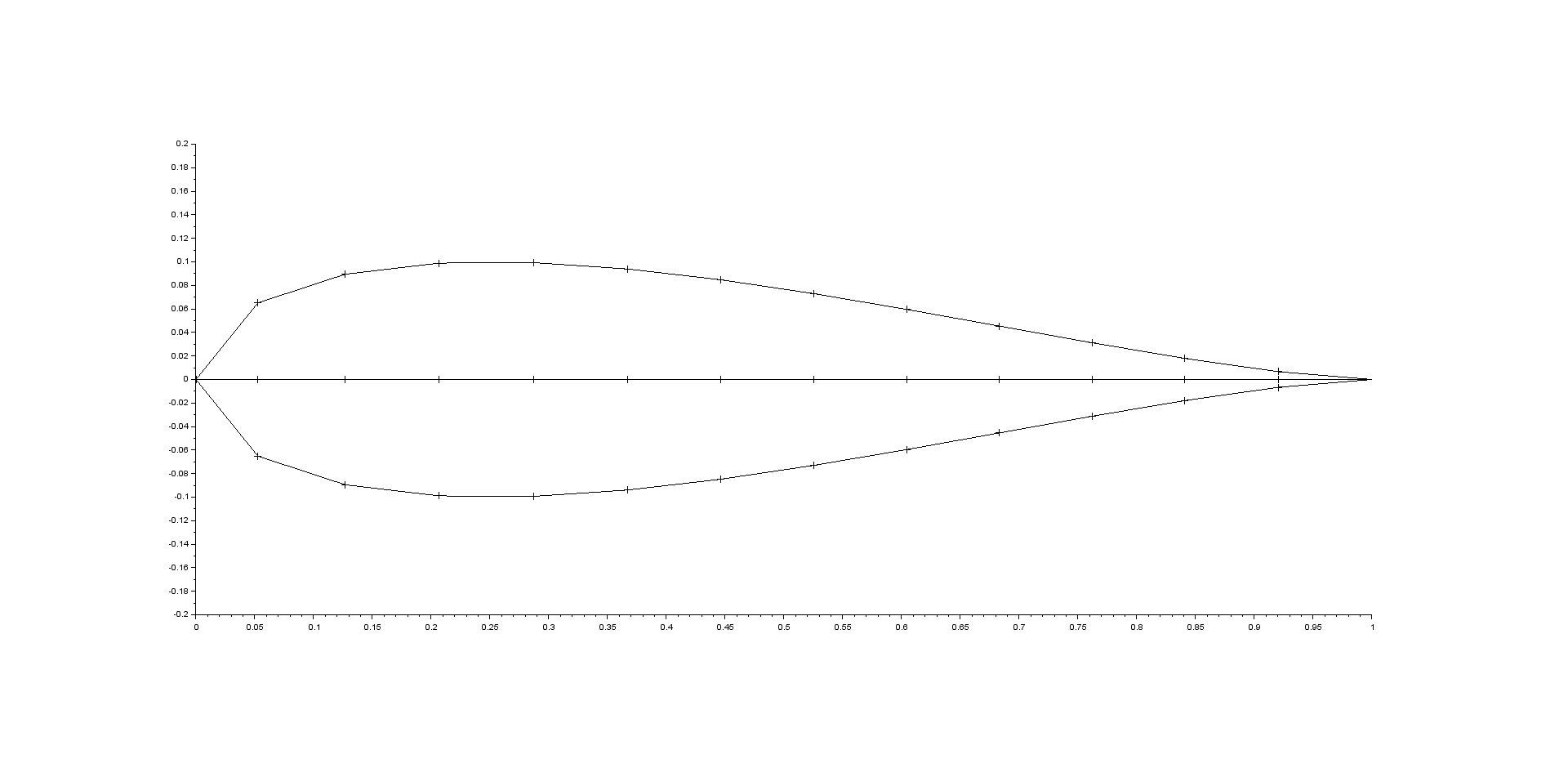
- La distribution régulière en abscisse curviligne améliore la définition du profil
-
© Michel Sabourin 2018
|

- Distribution géométrique par une facteur de concentration
-
© Michel Saoburin 2018
|

- Enroulement du profil sur le rayon de courbure Rc
-
© Michel Sabourin 2018
|

Étude du squelette d'un profil en 2D
- Profils avec épaisseurs différenciées en intrados et extrados et la corde
-
© Michel Sabourin 2018
|

Le squelette permet de visualiser la déviation potentielle du fluide par le profil
-
© Michel Sabourin 2018
|
-
© Michel Sabourin 2018-2022
|
Réalisation du profil hydraulique des aubes 3D de turbomachine
- Le logiciel FreeCAD et l'atelier Beltrami
-
© Michel Sabourin 2021
|

Démarrage rapide
Analyse théorique
-
© Michel Sabourin 2021-2022
|

Les transformations du domaine 3D vers les plans virtuels 2D
-
© Michel Sabourin 2021-2022
|

- Intrados, extrados et surface médiale : l'âme du profil.
-
© Michel Sabourin 2020
|

- Transformation conforme vers le plan m-n conforme en longueur
-
© Michel Sabourin 2021
|

- Ligne de courant dans le plan méridien
-
© Michel Sabourin 2021
|

- Transformation conforme vers le plan m-n conforme en longueur
-
© Michel Sabourin 2021
|

- Construction des lois de demie épaisseur sur la surface de révolution
-
© Michel Sabourin 2021
|

- Bijection entre le tracé 3D et les définitions 2D des plans méridien et de la cascade
-
© Michel Sabourin 2021
|

-
© Michel Sabourin 2021-2022
|
Les transformations inverses des domaines 2D vers le domaine 3D
-
© Michel Sabourin 2021-2026
|

- Ligne de courant dans le plan méridien
-
© Michel Sabourin 2021
|

- Paramétrisation du filet pour le plan de cascade
-
© Michel Sabourin 2020
|

- Transformation conforme vers le plan m-n conforme en longueur
-
© Michel Sabourin 2021
|

- Plan virtuel des épaisseurs
-
© Michel Sabourin 2026
|

- Représentation d’un élément de tracé
-
© Michel Sabourin 2026
|

-
© Michel Sabourin 2021-2026
|
-
© Michel Sabourin 2021-2022
|
Formulation numérique
-
© Michel Sabourin 2021-2022
|

Formulation numérique de la transformation de 3D aux deux plans conformes 2D
-
© Michel Sabourin 2021-2022
|

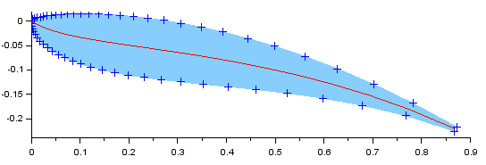
- Numérisation d'une courbe méridienne avec 9 points équidistants
-
© Michel Sabourin 2021
|

- Construction des plans de cascade et méridien
-
© Michel Sabourin 2021
|

-
© Michel Sabourin 2021-2022
|
Formulation numérique inverse des deux plans conformes 2D vers la représentation dans le domaine 3D
-
© Michel Sabourin 2021-2022
|

- Exemple de représentation paramétrique du contour d'un aubage dans le plan méridien
-
©Michel Sabourin 2021
|

- Numérisation d'une courbe méridienne avec 9 points équidistants
-
© Michel Sabourin 2021
|

- Position angulaire des bords d’attaque et de fuite dans le domaine 3D
-
© Michel Sabourin 2021-2026
|

- Paramétrisation d'un filet de l’âme dans FreeCAD
-
©Michel Sabourin 2020
|

- Bijection entre le tracé 3D et les définitions 2D des plans méridien et de la cascade
-
© Michel Sabourin 2021
|

- Loi d’épaisseur avec points de contrôle
-
© Michel Sabourin 2026
|

- Exemple de lois d’épaisseurs différenciées avec tronquature au bord de fuite
-
© Michel Sabourin 2026
|

- Construction des lois de demie épaisseur sur la surface de révolution
-
© Michel Sabourin 2021
|

- Intrados, extrados et surface médiale : l'âme du profil.
-
© Michel Sabourin 2020
|

-
© Michel Sabourin 2021-2022
|
-
© Michel Sabourin 2021-2022
|
Manuel d'utilisation
Contribution au calcul de la poussée axiale
Configuration des parties supérieures et influence sur la poussée axiale
-
© Michel Sabourin 2018-2022
|

- Coupe machine avec écoulements secondaires dans les parties supérieures
-
© Michel Sabourin 2017
|

Champ de pression généré par un tourbillon forcé
-
© Michel Sabourin 2018-2024
|

- Similitude graphique des déplacements et vitesses
-
© Michel Sabourin 2021
|

Force axiale sur un disque par un tourbillon forcé
-
© Michel Sabourin 2018-2024
|
Champ de pression généré par un tourbillon libre
-
© Michel Sabourin 2018-2024
|

- Similitude graphique des déplacements et vitesses
-
© Michel Sabourin 2021
|

- Tourbillon libre entre deux disques avec vitesse imposée au diamètre intéreur
-
© Michel Sabourin 2022
|

- Tourbillon libre entre deux disques avec vitesse imposée au diamètre intéreur
-
© Michel Sabourin 2022
|

- Avec une même pression au diamètre intérieur, comparaison de la pression selon le type de tourbillon
-
© Michel Sabourin 2022-2023
|

-
© Michel Sabourin 2018-2024
|
- Calcul par volume de contrôle ou CFD
-
Papillon B., St-Hilaire A., Lindstrom M., Sabourin M., Analysis of Francis turbines head cover pressure and flow behavior inside runner cone, HydroVision 2004, Montréal, Québec, Canada
|

- Configuration 1. Aucune fuite permise.
-
© Michel Sabourin 2018
|

- Configuration 2 : captation de la fuite avec un conduit menant à l'aval
-
© Michel Sabourin 2018
|

- Configuration 3 : retour de la fuite par les trous d'équilibrage dans le plafond de la roue
-
© Michel Sabourin 2018
|

- Cône à aillette
-
Papillon B., St-Hilaire A., Lindstrom M., Sabourin M., "Analysis of Francis turbines head cover pressure an flow behavior inside runner cone", HydroVision 2004, Montréal.
|

- Exemple de calcul de la poussée axiale pour différentes configurations
-
© Michel Sabourin
|

-
© Michel Sabourin 2018-2022
|
Outils de simulation numérique
Méthodes d'interpolation sur une colline
Méthodes d'interpolation sur une colline
-
© Michel Sabourin 2019
|

Une vision statique du fonctionnement : la lecture de la colline
-
© Michel Sabourin 2018-2025
|

- Les 4 quadrants du fonctionnement d'une turbine
-
© Michel Sabourin 2018 adapté de CEI60193 page 460
|

- Une prise de charge en turbine
-
©Michel Sabourin
|

- Colline de rendement
-
© Michel Sabourin 2018
|

- Prise de charge
-
© Michel Sabourin 2018
|

La prise de charge sur la colline de rendement
-
© Michel Sabourin 2018-2025
|
- Colline de rendement typique
-
©Michel Sabourin 2017-2023
|

- La position des directrices se caractérise par un des deux chiffes suivants : l'angle ou l'ouverture
-
CEI60193 :1999 page 22 figure 2.
|

- Colline exemple utilisant la similitude n11- Q11 et normalisée
-
© Michel Sabourin 2018
|

- Points originaux distribués dans le domaine d'interpolation
-
© Michel Sabourin 2018
|

- Points normalisés distribués dans le domaine d'interpolation
-
© Michel Sabourin
|

- Colline en n11-Q11 normalisée
-
© Michel Sabourin
|

- Colline avec iso-rendements - Vue isométrique
-
© Michel Sabourin 2018
|

- Colline classique avec iso-rendements et iso-ouvertures
-
© Michel Sabourin
|

- Interface et fenêtre graphique du script de traçage des collines
-
© Michel Sabourin 2019
|

-
© Michel Sabourin 2019
|
Calcul d'un transitoire de turbine avec un tableur
Démarrage rapide
Calcul simplifié d'un transitoire de turbine avec un tableur
-
© Michel Sabourin 2019
|

- Données de base du calcul
-
© Michel Sabourin 2019
|

Le traitement des pertes par le CEI60193
-
© Michel Sabourin 2018-2024
|

- Les valeurs de Vref selon le CEI
-
©CEI60193
|

- La variation du rendement avec le Reynolds
-
©CEI60193
|

-
© Michel Sabourin 2018-2024
|
-
© Michel Sabourin 2019
|